位置: 网站首页  >  新闻中心  >  公告公示  >  正文

卓尼县2026年度消费品以旧换新适老化智能家居补贴的公告

发布者: 卓尼县人民政府办公室 最后修改时间:2026-03-02 08:54:38浏览次数:

为认真贯彻落实《国家发展改革委财政部关于2026 年实施大规模设备更新和消费品以旧换新政策的通知》(发改环资〔2025〕1745 号)、省民政厅 省财政厅关于印发《甘肃省2026年度消费品以旧换新适老化智能家居补贴实施方案》(甘民发〔2026〕16号)文件精神,促进养老服务消费升级,提升老年人生活自理能力和居家生活品质,现就实施消费品以旧换新适老化智能家居改造所用物品和材料购置补贴,有关事项公告如下:
一、补贴对象
常住卓尼县有以旧换新智能家居改造需求的60周岁及以上老年人家庭。不以房屋归属及房屋是否初装为限制性因素。
二、补贴原则
(一)需求导向突出重点。 聚焦老年人居家养老需求,优先考虑高龄、失能老年人家庭。
(二)自愿申请公平普惠 尊重老年人及其家庭意愿,符合条件者可自愿申请。
(三)一户一补限额补贴 以老年人家庭为单位,每户在本公告时限期内享受一次补贴,总额控制。
(四)先改先补预算约束。 由老年人家庭自主申请并负责改造质量,根据补贴申报先后顺序进行补贴,补贴资金用完为止。
三、补贴范围
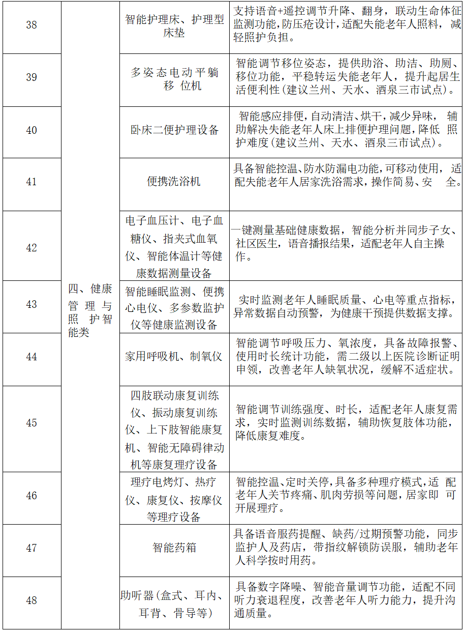
补贴范围以《卓尼县消费品以旧换新适老化智能家居补贴目录(2026年度)》(附件1)为准,该目录主要涵盖生活辅助智能类、监测预警智能类、环境适配智能类及健康管理与照护智能类产品。各乡镇、相关部门做好宣传引导、备案核拨、信息公开等相关工作,不得随意扩大或缩减补贴范围。鼓励有条件的地方在确保风险可控前提下,可以以装修合同为依据实施补贴。
超出指导目录范围的购置费用以及居家适老化改造所需装修费、人工费等不予补贴。
四、补贴标准
在合理的需求范围内购置指导目录内的适老智能家居产品,补贴标准应不高于实际销售价格(剔除所有折扣和优惠后的价格)的 30%,每户补贴总金额不超过2万元。
五、补贴时限
自本实施方案印发之日起至2026年12月31日结束,对在此期间内购置适老智能家居产品予以补贴,补贴资金补完即止。但因补贴资金支付进度快,提前用完的,则不再补贴。
六、补贴流程
适老化智能家居补贴,共分为申请备案、购改申报、审核拨付三个流程。原则上通过“甘快办”(APP或微信、支付宝小程序)线上申请;对于存在应用智能技术困难且家庭成员无法提供有效帮助的老年人,乡镇人民政府及村(社区)工作人员,应当提供必要协助。
1.申请备案。 通过“甘快办”上传《适老智能家居产品购置需求表》(附件2)、老年人身份证、户口簿、房屋结构图或场景照片等材料,乡镇人民政府(社区)对是否符合补贴条件及其需求合理性进行审核,3 个工作日内出具意见,对需求符合实际的报县级民政部门,不符合实际的予以驳回,并说明原因;县级民政部门根据资金实际,原则上2个工作日内出具备案意见(对因资金暂时用完的,可以延期出具意见),确保补贴资金使用精准、高效。
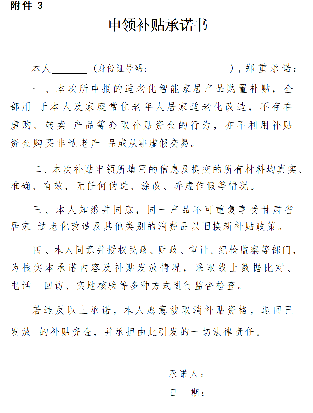
2.购改申报。 老年人家庭备案成功后20日内(超出期限备案资格失效、备案金额回收),自主选择销售信誉好、质量有保证、价格可承受的供货商购置安装,并索要支付凭证及发票,对购置物品进行拍照(显示时间),安装完成后通过“甘快办”补充提交支付凭证和发票、照片、申补贴承诺书(附件3)、申请人确定的银行账户及开户行相关信息,申报补贴。
3.审核拨付。 乡镇人民政府收到申请件后,会同村(社区)对老年人家庭信息、发票和支付凭证、适老化改造实际情况等进行现场核查,10个工作日内出具审核意见后报县民政局。县民政局对申请内容进行复核,5个工作日内出具审批意见。对符合补贴条件的,会同财政部门及时将补贴资金拨付至申请人确定的银行账户;对不符合补贴条件或者补贴资金用完的不予拨付,并向申请人说明理由。
七、咨询电话
卓尼县民政局0941—3621232    13893960760
柳林镇人民政府   18719541933
木耳镇人民政府   15352277435
纳浪镇人民政府   13893921160
申藏镇人民政府   15394037356
完冒镇人民政府   17794108097
刀告乡人民政府   18194187989
尼巴镇人民政府   18298363882
康多乡人民政府   18194186499
洮砚镇人民政府   18719526768
恰盖乡人民政府   19894089111
杓哇乡人民政府   15394005885
喀尔钦镇人民政府   18394575329  
阿子滩镇人民政府   18706929524  
扎古录镇人民政府   18034698360
藏巴哇镇人民政府   13893959796
柳林镇城东社区 17393197105
柳林镇城西社区 15394012974
柳林镇城南社区 18719516614
电话咨询时间:法定工作日8:30——12:00,14:30——18:00
附件:
1.卓尼县消费品以旧换新适老化智能家居产品补贴目录(202 6 年度)
2.居家适老智能家居产品购置需求表
3.申领补贴承诺书

卓尼县民政局
2026年3月1日








图片
图片
图片
图片
图片
图片